在高中数学学习过程中,方程作为代数核心内容贯穿始终,掌握各类方程不仅为考试所需,更是培养逻辑思维能力的重要途径,本文将系统梳理高中阶段需要掌握的主要方程类型及其应用场景。
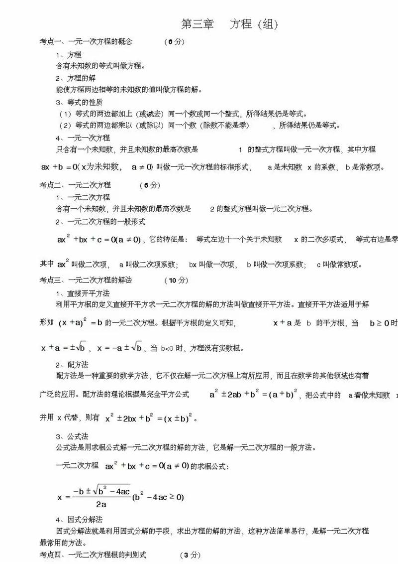
一元一次方程 作为方程体系的基础,一元一次方程通常出现在高一入门阶段,形式表现为ax+b=0(a≠0),通过移项、系数化简即可求解,这类方程虽然简单,但蕴含了等式平衡思想,是后续复杂方程的解题基础,在解决实际问题的过程中,如匀速运动计算、单价数量关系等,都能见到它的身影。
一元二次方程 形如ax²+bx+c=0(a≠0)的方程是高中重点内容,学生需要熟练掌握三种解法:配方法、公式法和因式分解法,求根公式x=[-b±√(b²-4ac)]/(2a)必须牢固掌握,判别式Δ=b²-4ac的应用尤为关键,它能直接判断方程实数根的个数与性质,这类方程在抛物线轨迹、最值问题中应用广泛。
二元一次方程组 由两个含有两个未知数的一次方程组成的方程组,常用解法包括代入消元法和加减消元法,通过消元将二元化为一元,体现了化归思想,这类方程组常用于解决涉及两个变量的实际问题,如资源分配、成本利润计算等。
分式方程 含有分式结构的方程需要特别注意定义域限制,解题步骤通常为:去分母化为整式方程→求解→验根,由于去分母过程中可能产生增根,因此验根是必不可少的步骤,这类方程在解决工作效率、浓度配比等问题时尤为常见。
指数与对数方程 指数方程中变量出现在指数位置,通常通过取对数或化同底数的方法求解,对数方程则利用对数性质化简,需特别注意真数大于零的条件,这两种方程在人口增长、放射性衰变等实际问题建模中具有重要应用。
三角函数方程 涉及sinx、cosx、tanx等三角函数的方程,求解时需要运用三角恒等变换公式,并注意解的周期性和范围限制,这类方程在波动问题、圆周运动等物理场景中应用广泛。
直线与圆的方程 在平面直角坐标系中,直线方程有点斜式、斜截式、一般式等表现形式,圆的方程包括标准式和一般式,这些方程将几何图形代数化,为解析几何奠定基础。
不等式求解 虽然不严格属于方程范畴,但不等式与方程紧密相关,一元二次不等式、绝对值不等式、分式不等式的求解都需要借助相应方程的根作为临界点。
在学习这些方程时,建议注重理解每种方法的适用条件与内在逻辑,而不仅仅记忆公式步骤,通过适量练习建立解题直觉,同时关注不同方程间的联系与区别,随着学习深入,你会发现这些方程知识将成为解决复杂问题的有力工具。
方程学习的过程,本质是培养严谨数学思维的过程,将方程视为描述现实世界的语言,就能在解题时获得更多乐趣与成就感。





发表评论